Search

Leave a Message

By providing your contact information to Cisneros Realty Group, your personal information will be processed in accordance with Cisneros Realty Group's Privacy Policy. By checking the box(es) below, you consent to receive communications regarding your real estate inquiries and related marketing and promotional updates in the manner selected by you. For SMS text messages, message frequency varies. Message and data rates may apply. You may opt out of receiving further communications from Cisneros Realty Group at any time. To opt out of receiving SMS text messages, reply STOP to unsubscribe.

Thank you for your message. We will be in touch with you shortly.

Explore Our Properties
An elegant living room with a black marble fireplace, a sunburst mirror, and a gray sofa with a black velvet pillow.

Your Step-by-Step Guide to Waterfront Homes for Sale in Belmont NH

The median listing price for homes in Belmont hovers around $549,900.

✦ CISNEROS REAL ESTATE EXPERT ✦

Corina Cisneros is a New Hampshire Lakes Region real estate broker specializing in waterfront, lake-access, and luxury properties.
 

Introduction

Navigating the real estate landscape in Belmont, NH, especially when it comes to waterfront properties, can be both thrilling and daunting. Many prospective buyers find themselves eager to discover the best waterfront homes for sale, yet they often wonder: what truly sets these properties apart? In a competitive market, where the perfect home might slip away in the blink of an eye, how can you ensure that your decisions are well-informed?
 
This guide is here to help. We’ll explore the key features, tools, and strategies that will empower you on your journey to finding that dream lakefront home. Together, we’ll navigate the complexities of this market, ensuring you feel confident and supported every step of the way.
 

Understand the Belmont NH Real Estate Market

Navigating the property purchasing process in Belmont, NH, can feel overwhelming, but understanding the local real estate environment can make all the difference. As we look ahead to late 2025, the median listing price for homes in Belmont hovers around $549,900. If you’re dreaming of waterfront homes for sale in Belmont NH with lake views, be prepared for higher prices, as these prime locations often command a premium. The market is competitive right now, with properties selling for an average of just 1.01% below their asking prices, resulting in a sale-to-list price ratio of 98.99%.
 
For those interested in waterfront homes for sale in Belmont NH with lake views, options range from $224,000 to $5 million, providing a diverse selection of residential, water access, and waterside properties. The median price for waterfront homes for sale in Belmont NH with lake views is notably higher, at around $624,900, due to unique features and amenities.
 
It’s crucial to grasp the importance of accurate property valuation in this market. Overpricing a home can lead to stagnation on listings, ultimately diminishing its sale value. That’s where Cisneros Realty Group comes in. They ensure you have a realistic pricing strategy from the start, which is vital for selling your property quickly and at the best price possible.
 
Keeping an eye on economic indicators, like the average days on the market, is essential. Recent data shows an uptick in these numbers, hinting at shifts in demand. Engaging with local property reports and resources, especially tools like realtor.com® for current listings, can provide valuable insights into property values and inventory levels. This knowledge empowers buyers to make informed decisions. For personalized support, reaching out to a local agent from Cisneros Realty Group can enhance your understanding of the market and streamline your property search.
 
 
 

Identify Key Features of Ideal Waterfront Homes

When searching for the perfect waterfront homes for sale in Belmont NH with lake views, have you considered what truly matters to you? Here are some key features to keep in mind:
 
  • Water Access: Direct access to the water is crucial, whether it’s a lake, pond, or river. Properties equipped with docks or beach access are particularly desirable for recreational activities, enhancing your overall waterfront living experience. Homes with navigable water access can add significant value, often at least $100,000 more than those without.
  • Views: Unobstructed views of the water are highly sought after. Think about the residence's orientation and how it captures sunlight throughout the day. This can greatly enhance your enjoyment of the property. Stunning vistas not only provide aesthetic pleasure but also contribute to higher market values.
  • Size and Layout: Assess the size of the home and its layout to ensure it meets your family’s needs. Open floor plans with large windows can create a seamless connection between indoor and outdoor spaces, maximizing the natural beauty of the surroundings.
  • Outdoor Space: Ample outdoor space is essential for entertaining, gardening, or simply enjoying the tranquil environment. Features such as decks, patios, and landscaped yards can significantly enhance a home's appeal and value, making them attractive to potential buyers.
  • Proximity to Amenities: Consider the location of the asset in relation to local amenities like grocery stores, restaurants, and recreational facilities. Being near these amenities can improve your overall living experience and make the residence more appealing.
As we look ahead to 2025, the importance of water access in determining property value remains paramount. Clear, deep waters are more desirable than murky, shallow alternatives. By focusing on these essential characteristics, you can discover waterfront homes for sale in Belmont NH with lake views that not only meet your requirements but also serve as a worthwhile investment.
 
Furthermore, Cisneros Realty Group is here to provide a tailored property purchasing experience. With MLS notifications for new listings and professional assistance throughout the process, we guarantee you’ll make informed choices in this competitive market. Let’s take this journey together!
 

Utilize Real Estate Tools and Resources

Are you dreaming of finding the perfect waterfront homes for sale in Belmont, NH with lake views? Navigating this journey can feel overwhelming, but with the right tools and the compassionate support of Cisneros Realty Group, you can make your home search a fulfilling experience.
 
  • Online Listings: Websites like Realtor.com, Zillow, and Redfin are treasure troves of waterfront homes waiting for you to explore. By using filters to narrow down your search by price, size, and specific features, you can discover a home that truly fits your needs. Did you know that 96% of property buyers start their search online? This highlights just how essential these tools are. With Cisneros Realty Group’s deep understanding of the local market, you’ll have access to the latest listings tailored just for you.
  • Mortgage Calculators: Planning your budget is crucial, especially when considering waterfront properties in 2025. Many real estate websites offer mortgage calculators that can help you estimate your monthly payments based on different loan amounts and interest rates. This tool is invaluable for effective financial planning. Plus, Cisneros Realty Group is here to guide you through your financing options, helping you unlock the true value of your future home.
  • Local Reports: Staying informed about regional trends and pricing is key to making competitive offers. Accessing reports from real estate agencies can provide insights into inventory changes. As Robert Kiyosaki wisely points out, understanding local trends is vital for successful investments. With the expertise of Cisneros Realty Group, you can navigate these trends with confidence.
  • Mobile Apps: In today’s fast-paced market, downloading real estate apps that send real-time notifications about new listings and price changes can keep you ahead of the game. Did you know that listings with video generate 403% more inquiries than those without? This makes these tools even more effective. Cisneros Realty Group employs advanced marketing techniques to enhance your property search experience.
  • Social Media Groups: Connecting with local real estate groups on platforms like Facebook can enrich your home-buying journey. These communities allow you to engage with other buyers and sellers, share experiences, and gain valuable insights into the Belmont market. As Suze Orman emphasizes, owning a home brings both financial growth and emotional security, making this journey all the more significant. With Cisneros Realty Group, you’ll benefit from a comprehensive seller experience that includes innovative marketing strategies and free property valuations specifically for waterfront homes for sale in Belmont NH with lake views.
Ready to take the next step in your home search? Let Cisneros Realty Group be your trusted partner in finding the perfect waterfront homes for sale in Belmont NH with lake views that fulfill your needs and dreams.
 
 

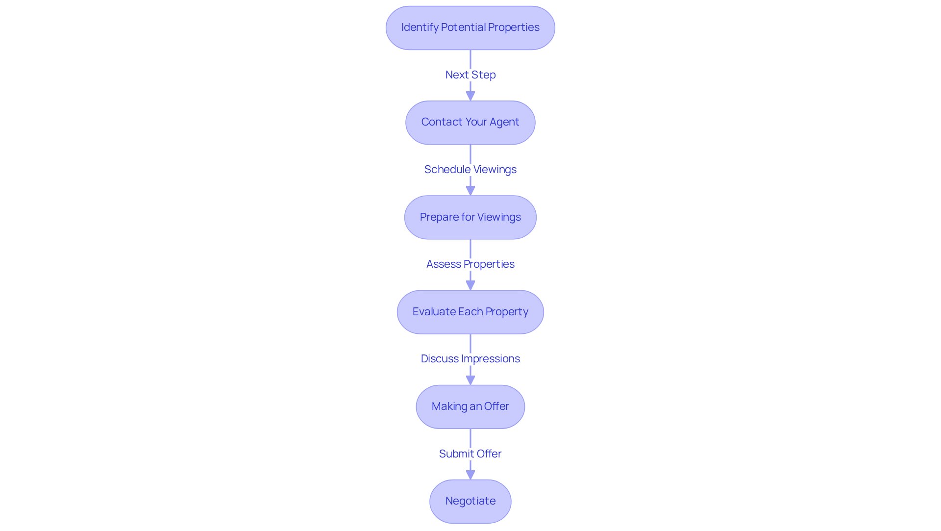
Schedule Property Viewings and Make Offers

Finding your dream waterfront home for sale in Belmont NH with lake views can be an emotional journey, and we’re here to guide you through the process of exploring waterfront homes for sale in Belmont NH with lake views every step of the way. Once you’ve identified potential properties, here’s how to move forward with confidence:
 
  • Contact Your Agent: Reach out to your dedicated real estate agent at Cisneros Realty Group. Share your availability and preferences to schedule viewings of the homes that catch your eye. We want to make this process as smooth as possible for you.
  • Prepare for Viewings: Before each viewing, create a checklist of essential features to assess. Think about the building condition, water access, and neighborhood amenities. Taking notes and photos will help you remember the details of each property, making it easier to compare them later.
  • Evaluate Each Property: After viewing, take a moment to discuss your impressions with your agent. Consider the property’s condition, location, and how well it aligns with your needs. This evaluation is crucial for making informed decisions that feel right for you.
  • Making an Offer: When you find a property that feels like home, collaborate with your agent at Cisneros Realty Group to draft a competitive offer. Including contingencies for inspections and financing can safeguard your interests and provide peace of mind. In today’s competitive market, where waterfront homes for sale in Belmont NH with lake views often attract multiple bids, having your financing ready is essential. Plus, we’ll keep you updated with MLS alerts on new listings that meet your criteria.
  • Negotiate: Be prepared for counteroffers. Your agent will guide you through negotiations to reach a mutually agreeable price. Staying adaptable and open to changes can be key to securing your ideal home by the water.

Tips for Making Competitive Offers

In this fast-paced market, having your financing in order is crucial. Buyers are encouraged to act quickly, as desirable lakeside homes often attract several bids, sometimes exceeding the asking price. A well-prepared offer can make a significant difference, and with Cisneros Realty Group's expert guidance, you can navigate this process effectively.
 

Checklist for Evaluating Waterfront Properties

 
  1. Water Access: Assess the quality and usability of the waterfront.
  2. Property Condition: Look for any necessary repairs or renovations.
  3. Neighborhood Amenities: Consider proximity to local services and recreational activities.
  4. Market Trends: Stay informed about local conditions and real estate values, including anticipated flood map updates that may influence property values and insurance requirements.
  5. Future Development: Research any planned developments that may affect property value.

Quotes from Real Estate Professionals

"Sellers are in a strong position, often receiving multiple offers and securing top-dollar sales," emphasizes a local expert. This highlights the importance of making a competitive offer in a low-inventory market.
 
By following these steps and utilizing the provided checklists, you can navigate the process of purchasing waterfront homes for sale in Belmont, NH with lake views confidently and clearly, supported by the personalized services of Cisneros Realty Group.
 
 

Conclusion

Understanding the nuances of the Belmont, NH real estate market is crucial for anyone dreaming of owning a waterfront home with breathtaking lake views. In this competitive landscape, being informed about pricing trends, property features, and the value of professional guidance can truly enhance your buying experience.
 
Consider what makes a property special:
 
  • Water access
  • Stunning views
  • Closeness to local amenities
These factors are essential when evaluating potential homes. The wide range of prices for waterfront properties highlights the importance of thoughtful consideration and strategic planning. By utilizing real estate tools like online listings and mortgage calculators, you can empower yourself to make informed decisions in this ever-changing market. Plus, the personalized support from Cisneros Realty Group can simplify the process, ensuring you feel confident every step of the way.
 
Ultimately, finding your perfect waterfront home in Belmont, NH isn’t just about acquiring a property; it’s about investing in a lifestyle and becoming part of a community. With the right knowledge and resources, you can navigate the complexities of purchasing a home with ease. So, why not embrace this opportunity? Explore the waterfront homes available and take that exciting next step toward fulfilling your dream of lakeside living.
 

Frequently Asked Questions

What is the median listing price for homes in Belmont, NH as of late 2025?
 
The median listing price for homes in Belmont, NH, is approximately $549,900.
 
How do prices for waterfront homes in Belmont, NH compare to other properties?
 
Waterfront homes for sale in Belmont, NH, typically command higher prices, ranging from $224,000 to $5 million, with a median price of around $624,900 due to their unique features and amenities.
 
What is the average sale-to-list price ratio in Belmont's real estate market?
 
Properties in Belmont are selling for an average of just 1.01% below their asking prices, resulting in a sale-to-list price ratio of 98.99%.
 
Why is accurate property valuation important in Belmont's real estate market?
 
Accurate property valuation is crucial because overpricing a home can lead to stagnation on listings, ultimately diminishing its sale value.
 
How can Cisneros Realty Group assist sellers in Belmont, NH?
 
Cisneros Realty Group helps sellers establish a realistic pricing strategy from the start, which is vital for selling properties quickly and at the best possible price.
 
What economic indicators should buyers watch in the Belmont real estate market?
 
Buyers should keep an eye on indicators like the average days on the market, as recent data shows an uptick, hinting at shifts in demand.
 
Where can buyers find current listings and property values in Belmont, NH?
 
Buyers can use tools like realtor.com® for current listings and property values, which provide valuable insights into the market.
 
How can a local agent from Cisneros Realty Group enhance a buyer's property search?
 
A local agent can provide personalized support, enhance understanding of the market, and streamline the property search process for buyers.

750+ transactions | $275M+ in sales volume | New Hampshire Lakes Region

Recent Blog Posts

Follow Us On Instagram