Search

Leave a Message

By providing your contact information to Cisneros Realty Group, your personal information will be processed in accordance with Cisneros Realty Group's Privacy Policy. By checking the box(es) below, you consent to receive communications regarding your real estate inquiries and related marketing and promotional updates in the manner selected by you. For SMS text messages, message frequency varies. Message and data rates may apply. You may opt out of receiving further communications from Cisneros Realty Group at any time. To opt out of receiving SMS text messages, reply STOP to unsubscribe.

Thank you for your message. We will be in touch with you shortly.

Explore Our Properties
A formal living room with two identical royal blue velvet tufted sofas, a large fireplace, and a striking chandelier.

10 Waterfront Homes for Sale in Waukewan Lake, NH with Cove Frontage

Imagine waking up to the gentle sounds of water lapping at the shore, the sun rising over the serene Waukewan Lake, NH. 

✦ CISNEROS REAL ESTATE EXPERT ✦

Corina Cisneros is a New Hampshire Lakes Region real estate broker specializing in waterfront, lake-access, and luxury properties.
 

Introduction

Imagine waking up to the gentle sounds of water lapping at the shore, the sun rising over the serene Waukewan Lake, NH. Waterfront living offers a unique blend of tranquility and adventure, creating a perfect escape for families seeking both relaxation and recreation. If you’re considering investing in a lakeside retreat, homes with protected cove frontage present an enticing opportunity. They balance stunning views with family-friendly activities, making it an ideal spot for creating cherished memories.
 
Yet, navigating the complexities of the real estate market can feel overwhelming. What factors should you consider to ensure a wise investment in this idyllic location? It’s natural to have questions and concerns as you embark on this journey. Let’s explore the insights that can help you make informed decisions and find the perfect home for your family.
 

Cisneros Realty Group: Expert Guidance for Waterfront Home Buyers in Waukewan Lake, NH

Are you dreaming of a lakeside retreat? At Cisneros Realty Group, we understand the emotional journey that comes with finding waterfront homes for sale in Waukewan Lake NH with protected cove frontage. As a premier real estate agency in the Lakes Region, we’re here to offer expert assistance tailored to your unique needs - whether you’re a family seeking a vacation home, a retiree looking for tranquility, or an investor exploring opportunities.
 
Our skilled team knows the local market inside and out. We’re not just about transactions; we’re about understanding your lifestyle and what living by the water means for you. Imagine waking up to serene views and the gentle sounds of nature. We provide crucial insights into real estate options, pricing, and the nuances of lakeside living, ensuring your home-buying experience is smooth and enjoyable.
 
Why is local market expertise so vital? When purchasing waterfront homes for sale in Waukewan Lake NH with protected cove frontage, understanding the area’s unique characteristics can make all the difference. Think about how you plan to use the water - this can influence the type of home that best suits your lifestyle. Shoreline features and water depth are also important considerations for your long-term enjoyment and maintenance.
 
Looking ahead to 2025, we’re excited to see positive trends in the market for waterfront homes for sale in Waukewan Lake NH with protected cove frontage. Families are increasingly searching for waterfront homes for sale in Waukewan Lake NH with protected cove frontage, and we’re here to guide you through this journey. When considering a waterfront property, it’s essential to assess access to recreational activities and ensure compliance with safety regulations for swimming and boating.
 
Successful experiences in purchasing waterfront properties often stem from thorough research and the support of knowledgeable agents who truly understand the local landscape and market fluctuations. Let us help you navigate this journey with confidence and care. Ready to take the next step? Reach out to us today, and let’s find your dream lakeside home together!
 
 

Stunning Waterfront Homes with Protected Cove Frontage: A Unique Selling Point

Are you dreaming of a home where your family can thrive in peace and beauty? Waterfront homes for sale in Waukewan Lake NH with protected cove frontage provide the perfect blend of tranquility and accessibility. Imagine calm waters inviting you to swim, kayak, or fish, creating cherished memories for outdoor enthusiasts and families alike. The serene environment of a cove not only enhances your privacy but also minimizes noise from larger bodies of water, making these homes particularly appealing. You can enjoy stunning views and a peaceful lifestyle while being conveniently close to local amenities.
 
Living by the water fosters a strong sense of community among residents. Statistics show that many homeowners engage in recreational activities that enhance family bonding. Real estate experts, including Corina Cisneros of Cisneros Realty Group, emphasize that homes with cove access are especially attractive to families. They provide a safe haven where children can play and explore without the worries associated with open water.
 
Picture delightful lakeside residences with ample yards for outdoor fun and direct access to the water for enjoyable days. The benefits of waterfront homes for sale in Waukewan Lake NH with protected cove frontage go beyond their beauty; they create a safe space for families to build lasting memories while enjoying nature's splendor. Plus, properties by the water typically retain and appreciate in value over time, making them a wise investment for families looking to settle in a tranquil setting.
 
With Corina Cisneros's expert guidance and the comprehensive services of Cisneros Realty Group - like innovative marketing strategies and free property valuations - you can navigate the market with confidence. As one satisfied client shared, "Corina's expertise and her team's assistance made our property purchasing experience seamless and enjoyable." So why wait? Take the next step toward finding your ideal waterfront residence today!
 

Family-Friendly Waterfront Homes: Ideal for Families Seeking a New Lifestyle

Are you dreaming of a vibrant lifestyle for your family? The exceptional opportunity to turn that dream into reality lies in waterfront homes for sale in Waukewan Lake NH with protected cove frontage. Imagine generous yard sizes, often averaging around half an acre, where your children can play freely and your family can gather for outdoor activities. With direct access to the lake, your kids can enjoy safe swimming, fishing, and kayaking right from your backyard, creating cherished memories.
 
The community surrounding Waukewan Lake is designed with families in mind. Local parks, playgrounds, and schools cater to all age groups, ensuring that everyone feels at home. Picture your family partaking in a variety of outdoor activities, from hiking and biking to skiing in nearby recreational areas. Waukewan Lake itself is a hub for family-friendly events, including summer festivals and winter sports, so there’s always something to engage every family member.
 
At Cisneros Realty Group, we understand that buying a home is a significant emotional journey. We offer a tailored property purchasing experience, providing expert advice on crafting competitive proposals in this desirable market. We’ll set up MLS alerts for you, ensuring you receive new listings that match your criteria, making your search for the perfect place effortless. Once you find a home you adore, we’ll support you throughout the entire purchasing process-from making an offer to coordinating inspections and mortgage approval.
 
Experts agree that the combination of spacious homes, outdoor recreational opportunities, and a supportive community makes Waukewan Lake an ideal location for families seeking waterfront homes for sale in Waukewan Lake NH with protected cove frontage. The emphasis on safety and accessibility enhances its appeal, making it a perfect choice for those looking to create lasting memories in a picturesque setting. Are you ready to take the next step toward your family’s new adventure?
 

Investment Opportunities: Commercial Waterfront Properties in Waukewan Lake, NH

Are you dreaming of a lakeside retreat that not only offers tranquility but also a smart investment opportunity? Waukewan Lake is becoming a sought-after destination for families and tourists alike, which is driving interest in waterfront homes for sale in Waukewan Lake NH with protected cove frontage, as well as creating a vibrant market for vacation rentals, restaurants, and recreational businesses. As more people discover the beauty of this area, the demand for waterfront homes for sale in Waukewan Lake NH with protected cove frontage is on the rise, making it a wonderful chance for you to invest wisely.
 
At Cisneros Realty Group, we understand that navigating the real estate market can feel overwhelming. That’s why we’re here to support you every step of the way. Our innovative marketing strategies and complimentary property valuations empower you to make informed decisions that align with your goals. We’ve seen firsthand how our clients have successfully broadened their portfolios in New Hampshire's Lakes Region, and we’re committed to helping you achieve the same.
 
Imagine the joy of owning a property where you can create lasting memories with your loved ones while also securing your financial future. Our successful sold listings are a testament to our dedication to maximizing value for our clients in this thriving market.
If you’re ready to explore the possibilities of waterfront homes for sale in Waukewan Lake NH with protected cove frontage, let’s connect. Together, we can turn your dreams into reality.
 

Navigating Emotional Complexities: Support for Buyers in the Home Buying Process

Acquiring a residence, particularly when considering waterfront homes for sale in Waukewan Lake NH with protected cove frontage, can stir up a whirlwind of emotions - excitement, anxiety, and everything in between. Have you ever felt overwhelmed by such a significant decision? Recognizing this, Cisneros Realty Group is here to provide personalized assistance, guiding you through these emotional complexities. Their dedicated team understands the various emotional stages you might experience during the buying process. With empathetic guidance, they ensure you feel informed and confident at every step. This nurturing approach not only builds trust but also empowers you to make decisions that resonate with your long-term aspirations.
 
Psychologists emphasize the importance of managing emotions during major life changes, like purchasing a property. Did you know that it often takes individuals several months to feel completely assured in their choices, particularly in a competitive market? Cisneros Realty Group addresses these emotional challenges head-on, offering resources and support that help you articulate your needs and priorities. This ultimately leads to a more satisfying home buying experience. Their commitment to emotional guidance truly sets them apart, transforming the journey toward homeownership into a fulfilling personal milestone.
 
 

Local Market Insights: Understanding Waukewan Lake's Real Estate Trends

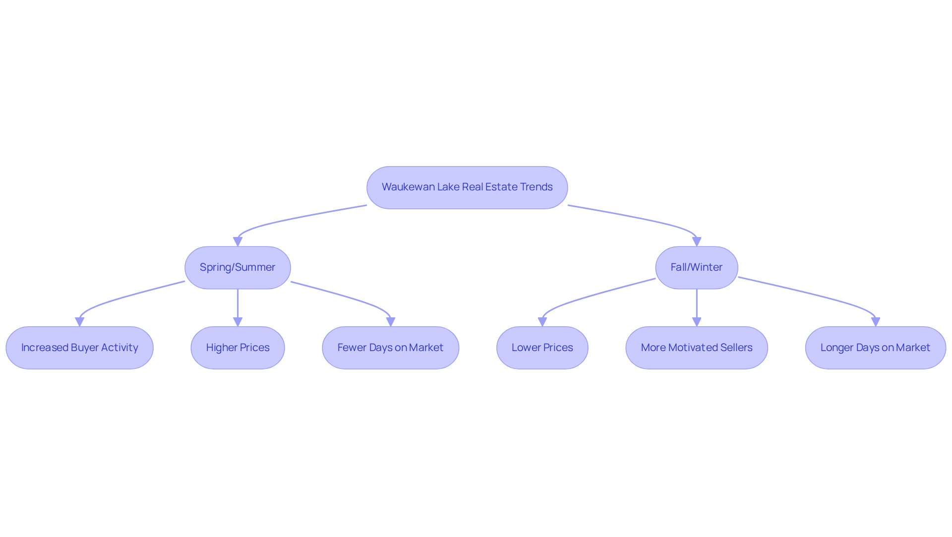
Have you ever wondered how the changing seasons might impact your dream home by Waukewan Lake? The real estate market here experiences significant seasonal variations that can greatly influence asset values and consumer demand. Over the past five years, we’ve seen a consistent upward trend in average real estate values, showcasing the area’s growing appeal as a recreational destination. During peak seasons, especially late spring and summer, real estate values often rise sharply due to increased buyer activity and competition. But as the colder months roll in, the market tends to slow down, leading to lower prices and more motivated sellers.
 
In recent months, the average days on the market for waterfront listings have varied. Properties typically spend fewer days on the market during the bustling summer months compared to the quieter winter season. This fluctuation is crucial for buyers to consider. Properties may linger longer during off-peak months, presenting opportunities for negotiation that could lead to a better deal.
Market analysts emphasize that understanding these seasonal trends is vital for making informed purchasing decisions. For instance, October is often highlighted as a particularly advantageous time for buyers, as seller premiums drop significantly, making it easier to secure favorable deals. As industry specialists point out, "The real estate season directly influences property sales and property values, with specific benefits for purchasers depending on the time of year." This insight underscores the importance of timing in the Waukewan Lake real estate market, especially for those looking at waterfront homes for sale in Waukewan Lake NH with protected cove frontage, allowing you to take advantage of seasonal fluctuations to achieve your homeownership dreams.
 
So, as you consider your next steps, remember that being aware of these trends can empower you to make the best choices for your family. Are you ready to explore the possibilities that await you in this beautiful area?
 
 

Innovative Marketing Strategies: How Cisneros Realty Group Promotes Waterfront Homes

Are you feeling overwhelmed by the thought of buying or selling a home? At Cisneros Realty Group, we understand that this journey can be emotional and challenging. That’s why we employ innovative marketing strategies designed to effectively promote waterfront homes for sale in Waukewan Lake NH with protected cove frontage, ensuring you feel supported every step of the way.
Our approach combines:
 
  • Digital marketing
  • Social media outreach
  • Targeted advertising
to reach a broad audience. We know how important it is for your listing to stand out, which is why we use high-quality photography, including:
 
  • Professional, high-definition images
  • Drone shots
  • Twilight photography
These visuals capture the unique features of each home, showcasing them in all their elegance. Imagine potential buyers being captivated by stunning images that truly reflect the beauty of your property.
 
But we don’t stop there. Captivating descriptions and virtual tours entice prospective clients, creating genuine interest. Did you know that listings featuring virtual tours gain 87% more views? Almost 50% of prospective purchasers would make an offer based solely on a virtual tour! This proactive, client-centric approach emphasizes transparency and instant communication, setting us apart in a competitive market. We take care of every detail, so you can focus on what matters most.
 
Moreover, we custom-tailor our marketing strategies to target where buyers are searching, both online and in person. This means that your property, including waterfront homes for sale in Waukewan Lake NH with protected cove frontage, is not just listed; it’s positioned to attract the right audience.
 
Let us help you navigate this journey with confidence. Together, we can turn your real estate dreams into reality.
 

Financing Options for Waterfront Homes: Making Your Dream a Reality

Funding a lakeside residence can feel like a daunting task, but exploring waterfront homes for sale in Waukewan Lake NH with protected cove frontage also opens up a world of unique possibilities. Have you ever dreamed of waking up to the sound of water lapping at the shore? Cisneros Realty Group understands that this dream comes with its own set of challenges, especially when it comes to financing.
 
We’re here to help you navigate the various options available for these distinctive homes. From conventional loans to FHA loans and specialized programs tailored for coastal real estate, our experienced team is dedicated to guiding you through the specific requirements and benefits of each choice. We want to ensure you find the most advantageous financing solution that fits your needs.
 
This personalized assistance is crucial in turning your aspiration of owning a property by the water into a reality. In a market where typical loan amounts for such real estate can vary significantly, understanding the nuances of financing is essential. For instance, did you know that the median sales price for single-family residences in New Hampshire reached $474,000 in 2025? This highlights just how important it is to grasp the financial landscape.
 
With the growing demand for waterfront homes for sale in Waukewan Lake NH with protected cove frontage, insights from mortgage experts about the unique factors affecting lakeside property loans are invaluable. We want you to feel confident as you consider investing in your perfect lakeside getaway.
 
As Franklin D. Roosevelt wisely said, "Real estate cannot be lost or stolen, nor can it be carried away. Purchased with common sense, paid for in full, and managed with reasonable care, it is about the safest investment in the world." This sentiment reinforces the security of investing in properties by the water.
 
So, are you ready to take the next step toward making your lakeside dream a reality? Let us help you navigate this journey with care and expertise.
 
 

Client Success Stories: Real Experiences from Waterfront Home Buyers

At Cisneros Realty Group, we understand that finding your ideal waterfront homes for sale in Waukewan Lake NH with protected cove frontage is more than just a transaction; it’s a journey filled with hopes and dreams. Imagine stepping into a space that feels just right, where every sunrise brings a sense of peace and belonging. Our clients’ success stories highlight this emotional journey, showcasing how we’ve helped families like yours discover their perfect homes.
 
Testimonials from our satisfied customers truly reflect our commitment to exceptional service and personalized support. They share how our dedicated team guided them through the complexities of the real estate market, making the process smoother and more enjoyable. One client expressed gratitude for our insights into local market trends, which empowered them to secure a property that not only met but exceeded their expectations.
 
These authentic experiences reinforce our role as a trusted partner in the Lakes Region. Clients often appreciate our tailored approach and deep understanding of their unique needs, which leads to successful transactions and lasting relationships. We believe that every story matters, and we’re here to listen and support you every step of the way.
 
In the competitive market for waterfront homes for sale in Waukewan Lake NH with protected cove frontage, these testimonials are vital. They build trust and demonstrate the tangible benefits of working with us. If you’re ready to embark on your own journey toward finding the perfect home, we invite you to reach out. Let’s explore the possibilities together and turn your dreams into reality.
 

Commitment to Client Satisfaction: Why Choose Cisneros Realty Group for Your Home Search

At Cisneros Realty Group, we understand that searching for a home can be both exciting and overwhelming. That’s why we’re dedicated to ensuring our clients feel valued and supported every step of the way. Our commitment to open communication, transparency, and responsiveness shines through in everything we do. As one of our satisfied clients shared, "Corina & her team went above & beyond to make sure the process went smoothly."
 
This kind of dedication not only enhances the buying experience but also builds trust and loyalty among our clients. We believe that effective communication is the cornerstone of successful relationships in real estate. By fostering genuine connections, we aim to create a sense of belonging that leads to higher satisfaction and repeat business. After all, satisfied clients are the best advocates for any real estate agency.
 
Are you ready to embark on your home-buying journey with a team that truly cares? Let us help you find not just a house, but a place you can call home.
 

Conclusion

 
Finding your perfect waterfront home at Waukewan Lake, NH, especially one with protected cove frontage, is more than just a search; it’s a journey brimming with opportunity and potential. Imagine the joy of lakeside living - not just the stunning views, but a lifestyle that nurtures family bonding, recreational fun, and a peaceful escape from the daily grind. With the right guidance and insights, this dream can truly become your reality.
 
This article shines a light on the key aspects of purchasing waterfront properties. It covers everything from understanding local market trends to navigating the emotional ups and downs of the buying process. You’ll discover the importance of local expertise, the unique benefits of cove frontage for families, and innovative marketing strategies that can make listings pop. Plus, the insights on financing options equip prospective buyers with the knowledge they need to make informed decisions.
 
Ultimately, investing in a waterfront home at Waukewan Lake is about more than just acquiring property; it’s about embracing a lifestyle that fosters a deep connection with nature and community. Are you ready to embark on this exciting journey? Seeking the support of experienced real estate professionals like Cisneros Realty Group can truly make a difference. Your dream lakeside home is within reach - take that first step today and explore the beautiful possibilities waiting for you.
 

Frequently Asked Questions

What does Cisneros Realty Group offer to waterfront home buyers in Waukewan Lake, NH?
 
Cisneros Realty Group provides expert guidance tailored to the unique needs of waterfront home buyers, offering insights into real estate options, pricing, and the nuances of lakeside living.
 
Why is local market expertise important when buying waterfront homes in Waukewan Lake?
 
Understanding the local market's unique characteristics is vital because it influences the type of home that best suits your lifestyle, including considerations like shoreline features and water depth for long-term enjoyment and maintenance.
 
What are the benefits of waterfront homes with protected cove frontage?
 
Waterfront homes with protected cove frontage offer tranquility, accessibility, and enhanced privacy. They create a safe environment for families, allowing for activities like swimming, kayaking, and fishing while minimizing noise from larger bodies of water.
 
How do waterfront homes contribute to family bonding?
 
Living by the water fosters a strong sense of community and encourages recreational activities that enhance family bonding, providing a safe haven for children to play and explore.
 
What features can families expect from waterfront homes in Waukewan Lake?
 
Families can expect generous yard sizes, often around half an acre, direct access to the lake for safe swimming and outdoor activities, and proximity to local parks, playgrounds, and schools.
 
What additional services does Cisneros Realty Group provide to home buyers?
 
Cisneros Realty Group offers tailored property purchasing experiences, expert advice on crafting competitive proposals, MLS alerts for new listings, and support throughout the purchasing process, including inspections and mortgage approval.
 
What is the overall appeal of Waukewan Lake for families?
 
Waukewan Lake is appealing for families due to its spacious homes, outdoor recreational opportunities, supportive community, and a variety of family-friendly events throughout the year, making it an ideal location for creating lasting memories.

750+ transactions | $275M+ in sales volume | New Hampshire Lakes Region

Recent Blog Posts

Follow Us On Instagram